Stéroïdes Du Dr Dre

Images for Stéroïdes Du Dr Dre

Rapper Steroid Use: 50 Cent, Gunna, Dr. Dre, and Timbaland, image size:2160x3840
Rapper Steroid Use: 50 Cent, Gunna, Dr. Dre, and Timbaland
image size: 2160x3840
30 years ago today, Dr Dre released his classic solo debut album \, image size:1500x1500
30 years ago today, Dr Dre released his classic solo debut album \
image size: 1500x1500
First look at O'Shea Jackson Jr., Corey Hawkins and Jason Mitchell as Ice  Cube, Dr. Dre and Eazy-E for the N.W.A. movie 'Straight Outta Compton' :  r/movies, image size:912x1136
First look at O'Shea Jackson Jr., Corey Hawkins and Jason Mitchell as Ice Cube, Dr. Dre and Eazy-E for the N.W.A. movie 'Straight Outta Compton' : r/movies
image size: 912x1136
Dr. Dre Calls Kendrick Lamar: A Life-Changing Moment, image size:3000x2938
Dr. Dre Calls Kendrick Lamar: A Life-Changing Moment
image size: 3000x2938
Hip-Hop Nostalgia: Dr. Dre \, image size:1080x1920
Hip-Hop Nostalgia: Dr. Dre \
image size: 1080x1920
OFFICIAL SHOCKWAVE: Dr. Dre \u0026 Snoop Dogg just dropped the ultimate  bombshell — a secret, once-in-a-lifetime tour set with Eminem and 50 Cent  that fans are already calling the Rap World's Last, image size:1187x919
OFFICIAL SHOCKWAVE: Dr. Dre \u0026 Snoop Dogg just dropped the ultimate bombshell — a secret, once-in-a-lifetime tour set with Eminem and 50 Cent that fans are already calling the Rap World's Last
image size: 1187x919
Dr. Dre and Snoop Dogg Collaborate on New Video, image size:900x900
Dr. Dre and Snoop Dogg Collaborate on New Video
image size: 900x900
BREAKING: LEGACY RELOADED IN UK Eminem, Snoop Dogg, Dr. Dre, and 50 Cent  World Tour 2026 will dominate London, Manchester, Glasgow, and Birmingham —  4 UK cities, 12 countries in total. Insiders, image size:1080x1920
BREAKING: LEGACY RELOADED IN UK Eminem, Snoop Dogg, Dr. Dre, and 50 Cent World Tour 2026 will dominate London, Manchester, Glasgow, and Birmingham — 4 UK cities, 12 countries in total. Insiders
image size: 1080x1920
It's Like This and Like That and Like What? - Longreads, image size:1024x1024
It's Like This and Like That and Like What? - Longreads
image size: 1024x1024
Eminem, Snoop Dogg, Dr. Dre, and 50 Cent are reportedly planning a 30-city  world tour in 2026, and fans are already losing it over potential surprise  performances and secret collaborations. 😱🔥 Full, image size:2400x1400
Eminem, Snoop Dogg, Dr. Dre, and 50 Cent are reportedly planning a 30-city world tour in 2026, and fans are already losing it over potential surprise performances and secret collaborations. 😱🔥 Full
image size: 2400x1400
This Super Bowl Halftime Show is Basically the \, image size:1024x1024
This Super Bowl Halftime Show is Basically the \
image size: 1024x1024
Dr Dre Physique | TikTok, image size:1093x728
Dr Dre Physique | TikTok
image size: 1093x728
Exploring 'Nuthin' but a G Thang' by Dr. Dre and Snoop Dogg, image size:1080x1920
Exploring 'Nuthin' but a G Thang' by Dr. Dre and Snoop Dogg
image size: 1080x1920
Dr. Dre's Daughter Blasts 50 Cent for Comments About Her Mother, image size:949x1386
Dr. Dre's Daughter Blasts 50 Cent for Comments About Her Mother
image size: 949x1386
Dr Dre Physique | TikTok, image size:1200x800
Dr Dre Physique | TikTok
image size: 1200x800
Dr. Dre says he suffered three strokes while hospitalized for brain aneurysm, image size:1080x1920
Dr. Dre says he suffered three strokes while hospitalized for brain aneurysm
image size: 1080x1920
Napoleon's Take on Snoop Dogg and Dr. Dre's Jealousy, image size:1500x997
Napoleon's Take on Snoop Dogg and Dr. Dre's Jealousy
image size: 1500x997
New Video: Dr. Dre Ft. Snoop Dogg x Akon “Kush” - Rap Radar, image size:1080x1920
New Video: Dr. Dre Ft. Snoop Dogg x Akon “Kush” - Rap Radar
image size: 1080x1920
Dr. Dre reveals he had 3 strokes after brain aneurysm in 2021, image size:1280x720
Dr. Dre reveals he had 3 strokes after brain aneurysm in 2021
image size: 1280x720
Aryl-hydrocarbon Receptor | Encyclopedia MDPI, image size:1500x844
Aryl-hydrocarbon Receptor | Encyclopedia MDPI
image size: 1500x844
Debugging and consolidating multiple synthetic chromosomes reveals  combinatorial genetic interactions: Cell, image size:4692x4379
Debugging and consolidating multiple synthetic chromosomes reveals combinatorial genetic interactions: Cell
image size: 4692x4379
Sphingosine Kinase 2 Regulates Aryl Hydrocarbon Receptor Nuclear  Translocation and Target Gene Activation - Yokoyama - 2024 - Advanced  Science - Wiley Online Library, image size:996x996
Sphingosine Kinase 2 Regulates Aryl Hydrocarbon Receptor Nuclear Translocation and Target Gene Activation - Yokoyama - 2024 - Advanced Science - Wiley Online Library
image size: 996x996
Frontiers | Presacral Tumor: Insights From a Decade's Experience of This  Rare and Diverse Disease, image size:960x1200
Frontiers | Presacral Tumor: Insights From a Decade's Experience of This Rare and Diverse Disease
image size: 960x1200
Overview of general physiologic features and functions of vitamin D23 - The  American Journal of Clinical Nutrition, image size:1000x1361
Overview of general physiologic features and functions of vitamin D23 - The American Journal of Clinical Nutrition
image size: 1000x1361
Lipolysis-derived linoleic acid drives beige fat progenitor cell  proliferation: Developmental Cell, image size:2008x966
Lipolysis-derived linoleic acid drives beige fat progenitor cell proliferation: Developmental Cell
image size: 2008x966
Personalized statin therapy: Targeting metabolic processes to modulate the  therapeutic and adverse effects of statins: Heliyon, image size:2827x3055
Personalized statin therapy: Targeting metabolic processes to modulate the therapeutic and adverse effects of statins: Heliyon
image size: 2827x3055
Human and zebrafish mineralocorticoid receptors reporter cell assays to  assess the activity of chemicals: iScience, image size:996x996
Human and zebrafish mineralocorticoid receptors reporter cell assays to assess the activity of chemicals: iScience
image size: 996x996
Personalized statin therapy: Targeting metabolic processes to modulate the  therapeutic and adverse effects of statins: Heliyon, image size:2173x1318
Personalized statin therapy: Targeting metabolic processes to modulate the therapeutic and adverse effects of statins: Heliyon
image size: 2173x1318
Benny The Butcher \, image size:996x996
Benny The Butcher \
image size: 996x996
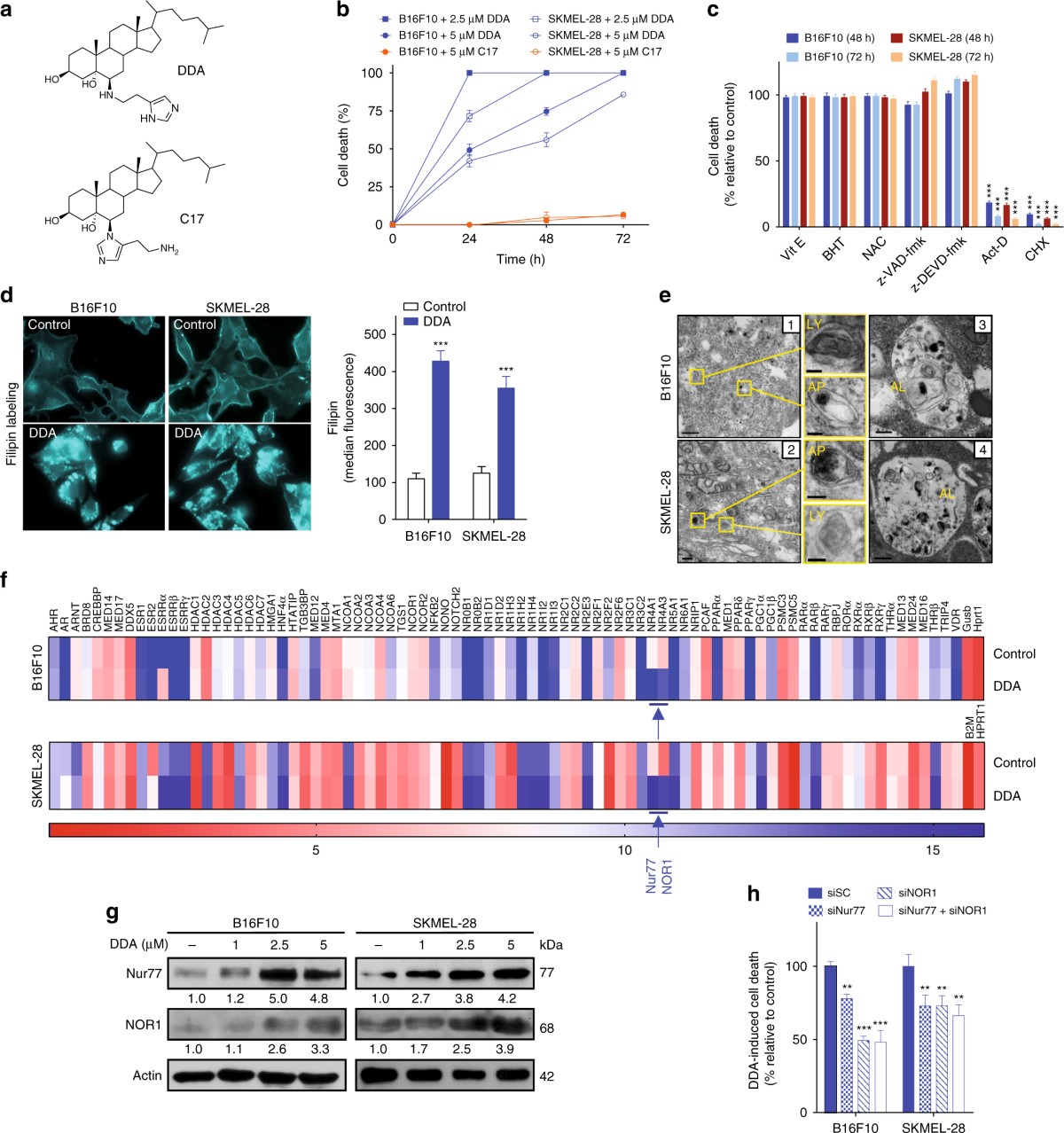
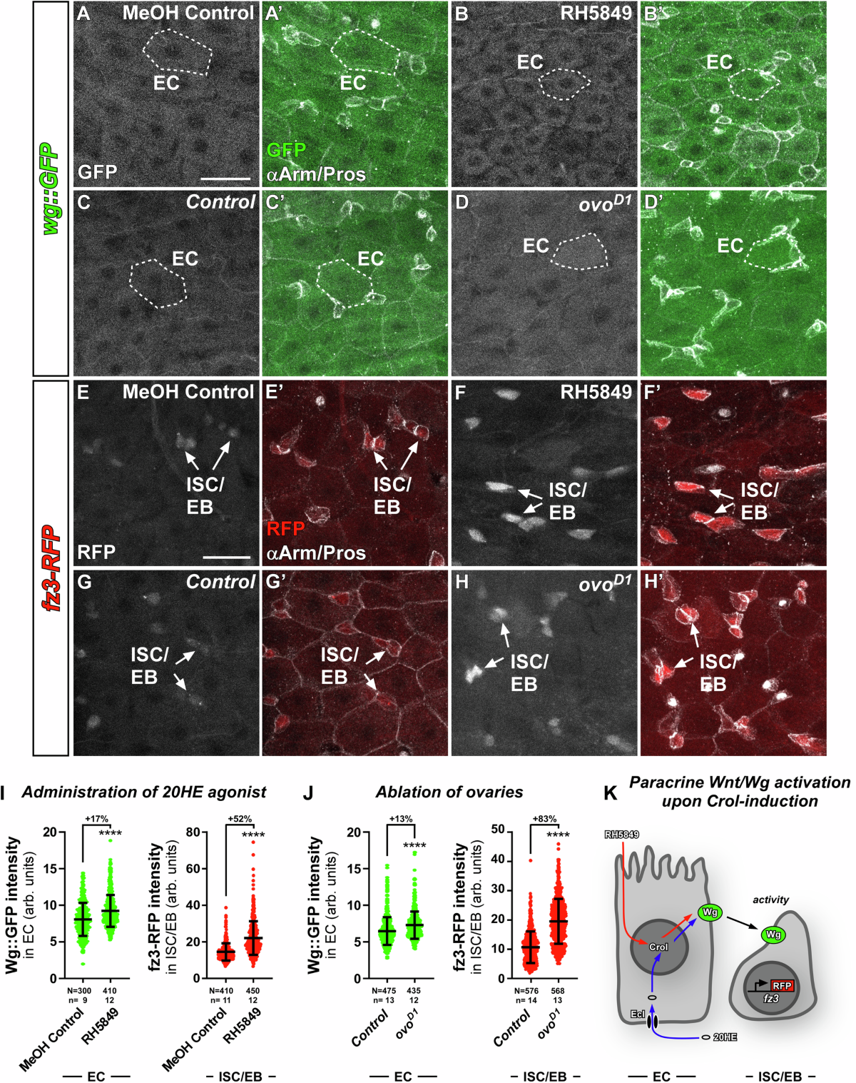
Steroid hormone-induced wingless ligands tune female intestinal size in  Drosophila | Nature Communications, image size:2763x4020
Steroid hormone-induced wingless ligands tune female intestinal size in Drosophila | Nature Communications
image size: 2763x4020
Drug-Induced Glucose Metabolism Disorders: Role of Aryl Hydrocarbon  Receptor[v1] | Preprints.org, image size:1200x1200
Drug-Induced Glucose Metabolism Disorders: Role of Aryl Hydrocarbon Receptor[v1] | Preprints.org
image size: 1200x1200
Dr Dre - Beats By Dre Launching New Digital Music Service Called Daisy, image size:1541x2500
Dr Dre - Beats By Dre Launching New Digital Music Service Called Daisy
image size: 1541x2500
Regulation of the Immune Response by the Aryl Hydrocarbon Receptor: Immunity, image size:3500x2467
Regulation of the Immune Response by the Aryl Hydrocarbon Receptor: Immunity
image size: 3500x2467
Differences in Gut Microbiota Profiles and Microbiota Steroid Hormone  Biosynthesis in Men with and Without Prostate Cancer - European Urology  Open Science, image size:5976x3984
Differences in Gut Microbiota Profiles and Microbiota Steroid Hormone Biosynthesis in Men with and Without Prostate Cancer - European Urology Open Science
image size: 5976x3984
Why Did 50 Cent Get Mad When I Asked Him If He Does Steroids?, image size:2250x1893
Why Did 50 Cent Get Mad When I Asked Him If He Does Steroids?
image size: 2250x1893
Frontiers | Cancer Immunotherapy by Targeting IDO1/TDO and Their Downstream  Effectors, image size:2953x2994
Frontiers | Cancer Immunotherapy by Targeting IDO1/TDO and Their Downstream Effectors
image size: 2953x2994
The Delphi Delirium Management Algorithms. A practical tool for clinicians,  the result of a modified Delphi expert consensus approach. | Published in  Delirium, image size:2298x934
The Delphi Delirium Management Algorithms. A practical tool for clinicians, the result of a modified Delphi expert consensus approach. | Published in Delirium
image size: 2298x934
The Role of Neuroinflammation and Network Anomalies in Drug-Resistant  Epilepsy | Neuroscience Bulletin, image size:1439x1081
The Role of Neuroinflammation and Network Anomalies in Drug-Resistant Epilepsy | Neuroscience Bulletin
image size: 1439x1081
Shady Records – Legends Will Never Die, image size:2500x1342
Shady Records – Legends Will Never Die
image size: 2500x1342
Drug-Induced Glucose Metabolism Disorders: Role of Aryl Hydrocarbon  Receptor[v1] | Preprints.org, image size:1200x1546
Drug-Induced Glucose Metabolism Disorders: Role of Aryl Hydrocarbon Receptor[v1] | Preprints.org
image size: 1200x1546
Identification of aryl hydrocarbon receptor as a barrier to HIV-1 infection  and outgrowth in CD4+ T cells: Cell Reports, image size:1024x1019
Identification of aryl hydrocarbon receptor as a barrier to HIV-1 infection and outgrowth in CD4+ T cells: Cell Reports
image size: 1024x1019
Dr. Dre's $3 Billion Monster: The Secret History Of Beats, image size:3351x3389
Dr. Dre's $3 Billion Monster: The Secret History Of Beats
image size: 3351x3389
High-throughput screening of glucocorticoid-induced enhancer activity  reveals mechanisms of stress-related psychiatric disorders | PNAS, image size:996x996
High-throughput screening of glucocorticoid-induced enhancer activity reveals mechanisms of stress-related psychiatric disorders | PNAS
image size: 996x996
Steroid hormone-induced wingless ligands tune female intestinal size in  Drosophila | Nature Communications, image size:1370x900
Steroid hormone-induced wingless ligands tune female intestinal size in Drosophila | Nature Communications
image size: 1370x900
Frontiers | Aryl hydrocarbon receptor: The master regulator of immune  responses in allergic diseases, image size:2807x1946
Frontiers | Aryl hydrocarbon receptor: The master regulator of immune responses in allergic diseases
image size: 2807x1946
Digital Rectal Examination (DRE) - Clinical Skills - Dr Gill, image size:1200x1151
Digital Rectal Examination (DRE) - Clinical Skills - Dr Gill
image size: 1200x1151
Frontiers | Genes, guts, and microbes: decoding host-driven microbial  regulation using intestine-specific conditional knockouts, image size:4724x3310
Frontiers | Genes, guts, and microbes: decoding host-driven microbial regulation using intestine-specific conditional knockouts
image size: 4724x3310
Dr Pepper - Wikipedia, image size:1280x720
Dr Pepper - Wikipedia
image size: 1280x720
Steroid hormone-induced wingless ligands tune female intestinal size in  Drosophila | Nature Communications, image size:4547x2521
Steroid hormone-induced wingless ligands tune female intestinal size in Drosophila | Nature Communications
image size: 4547x2521
Steroid hormone-induced wingless ligands tune female intestinal size in  Drosophila | Nature Communications, image size:1280x830
Steroid hormone-induced wingless ligands tune female intestinal size in Drosophila | Nature Communications
image size: 1280x830
Understanding DMD, image size:1200x1423
Understanding DMD
image size: 1200x1423
Dendrogenin A drives LXR to trigger lethal autophagy in cancers | Nature  Communications, image size:1200x1517
Dendrogenin A drives LXR to trigger lethal autophagy in cancers | Nature Communications
image size: 1200x1517
Frontiers | Musculoskeletal and body composition response to high-dose  testosterone with finasteride after chronic incomplete spinal cord injury—a  randomized, double-blind, and placebo-controlled pilot study, image size:1500x998
Frontiers | Musculoskeletal and body composition response to high-dose testosterone with finasteride after chronic incomplete spinal cord injury—a randomized, double-blind, and placebo-controlled pilot study
image size: 1500x998
Fundraiser by Paul Lakin : Support Dre's Fight Against Addison's Disease, image size:1200x1278
Fundraiser by Paul Lakin : Support Dre's Fight Against Addison's Disease
image size: 1200x1278
Differences in Gut Microbiota Profiles and Microbiota Steroid Hormone  Biosynthesis in Men with and Without Prostate Cancer - European Urology  Open Science, image size:1200x1781
Differences in Gut Microbiota Profiles and Microbiota Steroid Hormone Biosynthesis in Men with and Without Prostate Cancer - European Urology Open Science
image size: 1200x1781
Biological Parts for Engineering Abiotic Stress Tolerance in Plants |  BioDesign Research, image size:960x960
Biological Parts for Engineering Abiotic Stress Tolerance in Plants | BioDesign Research
image size: 960x960
The Delphi Delirium Management Algorithms. A practical tool for clinicians,  the result of a modified Delphi expert consensus approach. | Published in  Delirium, image size:2953x1347
The Delphi Delirium Management Algorithms. A practical tool for clinicians, the result of a modified Delphi expert consensus approach. | Published in Delirium
image size: 2953x1347
UCT, Author at United Chemical Technologies (UCT), image size:2717x2915
UCT, Author at United Chemical Technologies (UCT)
image size: 2717x2915
DeShaun Foster yearns to make UCLA football the talk of L.A. - Los Angeles  Times, image size:2148x1557
DeShaun Foster yearns to make UCLA football the talk of L.A. - Los Angeles Times
image size: 2148x1557
Full-length transcriptome of Micropterus salmoides gonads and muscle  insights into alternative splicing during gonadal development | Published  in Israeli Journal of Aquaculture - Bamidgeh, image size:1920x1080
Full-length transcriptome of Micropterus salmoides gonads and muscle insights into alternative splicing during gonadal development | Published in Israeli Journal of Aquaculture - Bamidgeh
image size: 1920x1080
Debugging and consolidating multiple synthetic chromosomes reveals  combinatorial genetic interactions | bioRxiv, image size:2000x1333
Debugging and consolidating multiple synthetic chromosomes reveals combinatorial genetic interactions | bioRxiv
image size: 2000x1333
new brunswick prescription drug program formulary - Gouvernement ..., image size:1267x1309
new brunswick prescription drug program formulary - Gouvernement ...
image size: 1267x1309
Toronto FC By the Numbers: FC Cincinnati 2-0 TFC - Waking The Red, image size:1280x1069
Toronto FC By the Numbers: FC Cincinnati 2-0 TFC - Waking The Red
image size: 1280x1069
Reprogramming of fish somatic cells for nuclear transfer is primed by  Xenopus egg extract | bioRxiv, image size:1200x1549
Reprogramming of fish somatic cells for nuclear transfer is primed by Xenopus egg extract | bioRxiv
image size: 1200x1549
Full-length transcriptome of Micropterus salmoides gonads and muscle  insights into alternative splicing during gonadal development | Published  in Israeli Journal of Aquaculture - Bamidgeh, image size:1920x1080
Full-length transcriptome of Micropterus salmoides gonads and muscle insights into alternative splicing during gonadal development | Published in Israeli Journal of Aquaculture - Bamidgeh
image size: 1920x1080
Clinical Case Reports: Vol 13, No 10, image size:1278x1280
Clinical Case Reports: Vol 13, No 10
image size: 1278x1280
Steroid Receptors Methods and Protocols 1st Edition Gabriella Castoria |  PDF | Cell Signaling | Cell Biology, image size:1268x987
Steroid Receptors Methods and Protocols 1st Edition Gabriella Castoria | PDF | Cell Signaling | Cell Biology
image size: 1268x987
Symposium: Impact of Implants on Performance and Carcass Value of Beef  Cattle, image size:1794x2359
Symposium: Impact of Implants on Performance and Carcass Value of Beef Cattle
image size: 1794x2359
The Language of Cannabis: Marijuana Street Names, image size:768x1024
The Language of Cannabis: Marijuana Street Names
image size: 768x1024
DJ Premier on Gang Starr, '80s synth pop, and Biggie's comedic side | The  FADER, image size:2000x1333
DJ Premier on Gang Starr, '80s synth pop, and Biggie's comedic side | The FADER
image size: 2000x1333
Aryl hydrocarbon receptor and intestinal immunity - Mucosal Immunology, image size:1440x810
Aryl hydrocarbon receptor and intestinal immunity - Mucosal Immunology
image size: 1440x810
Constrictive pericarditis in the new millennium - Journal of Cardiology, image size:1508x1779
Constrictive pericarditis in the new millennium - Journal of Cardiology
image size: 1508x1779
Differences in Gut Microbiota Profiles and Microbiota Steroid Hormone  Biosynthesis in Men with and Without Prostate Cancer - European Urology  Open Science, image size:1897x1260
Differences in Gut Microbiota Profiles and Microbiota Steroid Hormone Biosynthesis in Men with and Without Prostate Cancer - European Urology Open Science
image size: 1897x1260
Ecdysone exerts biphasic control of regenerative signaling, coordinating  the completion of regeneration with developmental progression | PNAS, image size:2953x3372
Ecdysone exerts biphasic control of regenerative signaling, coordinating the completion of regeneration with developmental progression | PNAS
image size: 2953x3372
Hip-Hop Nostalgia: N.W.A. \, image size:3402x3980
Hip-Hop Nostalgia: N.W.A. \
image size: 3402x3980
Genetic Mechanisms of Cold Signaling in Wheat | Encyclopedia MDPI, image size:875x1120
Genetic Mechanisms of Cold Signaling in Wheat | Encyclopedia MDPI
image size: 875x1120
Corticosteroids and Anabolic Steroids | PDF | Adrenal Gland | Glucocorticoid, image size:2250x2568
Corticosteroids and Anabolic Steroids | PDF | Adrenal Gland | Glucocorticoid
image size: 2250x2568
Sphingosine Kinase 2 Regulates Aryl Hydrocarbon Receptor Nuclear  Translocation and Target Gene Activation - Yokoyama - 2024 - Advanced  Science - Wiley Online Library, image size:768x1024
Sphingosine Kinase 2 Regulates Aryl Hydrocarbon Receptor Nuclear Translocation and Target Gene Activation - Yokoyama - 2024 - Advanced Science - Wiley Online Library
image size: 768x1024
ACG Magazine | Vol. 8, No. 1 | Spring 2024 by AmCollegeGastro - Issuu, image size:1367x1027
ACG Magazine | Vol. 8, No. 1 | Spring 2024 by AmCollegeGastro - Issuu
image size: 1367x1027
Contemporary Management of Chronic Prostatitis | Cureus, image size:2606x1801
Contemporary Management of Chronic Prostatitis | Cureus
image size: 2606x1801
M.A.D.E. - Memphis Bleek | Deezer, image size:986x1376
M.A.D.E. - Memphis Bleek | Deezer
image size: 986x1376
Why Did 50 Cent Get Mad When I Asked Him If He Does Steroids?, image size:1200x1200
Why Did 50 Cent Get Mad When I Asked Him If He Does Steroids?
image size: 1200x1200
Drug resistant epilepsies: A multicentre case series of steroid therapy -  Seizure - European Journal of Epilepsy, image size:1306x804
Drug resistant epilepsies: A multicentre case series of steroid therapy - Seizure - European Journal of Epilepsy
image size: 1306x804
Bilirubin is a new ligand for nuclear receptor Liver Receptor Homolog-1 |  bioRxiv, image size:3167x1197
Bilirubin is a new ligand for nuclear receptor Liver Receptor Homolog-1 | bioRxiv
image size: 3167x1197
Publications 2004 - Department of Pathology - Geneva - Université ..., image size:1238x1280
Publications 2004 - Department of Pathology - Geneva - Université ...
image size: 1238x1280
Longitudinal dynamics of the tumor hypoxia response: From enzyme activity  to biological phenotype | Science Advances, image size:1200x1716
Longitudinal dynamics of the tumor hypoxia response: From enzyme activity to biological phenotype | Science Advances
image size: 1200x1716
Archivio Italiano di Urologia 3_2024 by Edizioni Scripta Manent - Issuu, image size:4333x3882
Archivio Italiano di Urologia 3_2024 by Edizioni Scripta Manent - Issuu
image size: 4333x3882
Primary Care Guidelines | RedCircle, image size:1537x2048
Primary Care Guidelines | RedCircle
image size: 1537x2048
Is Micromanaging Your Life With an App Really a Good Idea?, image size:1400x1400
Is Micromanaging Your Life With an App Really a Good Idea?
image size: 1400x1400
Use of the 4Kscore Test to Predict the Risk of Aggressive Prostate Cancer  Prior to Biopsy, image size:1920x1080
Use of the 4Kscore Test to Predict the Risk of Aggressive Prostate Cancer Prior to Biopsy
image size: 1920x1080
Unconfirmed Drake Diss Track Against Kendrick Lamar Surfaces, image size:940x1258
Unconfirmed Drake Diss Track Against Kendrick Lamar Surfaces
image size: 940x1258
38 Spesh \u0026 Conway The Machine: The Ghronic: Speshal Machinery. Norman  Records UK, image size:1200x800
38 Spesh \u0026 Conway The Machine: The Ghronic: Speshal Machinery. Norman Records UK
image size: 1200x800
Differences in Gut Microbiota Profiles and Microbiota Steroid Hormone  Biosynthesis in Men with and Without Prostate Cancer - European Urology  Open Science, image size:1500x1500
Differences in Gut Microbiota Profiles and Microbiota Steroid Hormone Biosynthesis in Men with and Without Prostate Cancer - European Urology Open Science
image size: 1500x1500
How Hip-Hop Conquered the World - The New York Times, image size:2953x3853
How Hip-Hop Conquered the World - The New York Times
image size: 2953x3853
Recent advances in cancer-associated fibroblast: Biomarkers, signaling  pathways, and therapeutic opportunities | Chinese Medical Journal, image size:1800x1800
Recent advances in cancer-associated fibroblast: Biomarkers, signaling pathways, and therapeutic opportunities | Chinese Medical Journal
image size: 1800x1800
Grapevine: News on Insane Clown Posse, Eminem, Dr. Dre, image size:1549x942
Grapevine: News on Insane Clown Posse, Eminem, Dr. Dre
image size: 1549x942
Conway The Machine - Slant Face Killah (Colored Vinyl 2xLP), image size:3000x1688
Conway The Machine - Slant Face Killah (Colored Vinyl 2xLP)
image size: 3000x1688
Phoenix's Premier Physiatry Clinic: Non-Surgical Pain Management, image size:1024x1024
Phoenix's Premier Physiatry Clinic: Non-Surgical Pain Management
image size: 1024x1024

Random Photos