Mapa Do Genoma Humano

Images for Mapa Do Genoma Humano

Mapa genético, image size:1920x1081
Mapa genético
image size: 1920x1081
Chromosome map hi-res stock photography and images - Alamy, image size:1300x953
Chromosome map hi-res stock photography and images - Alamy
image size: 1300x953
Circular genome map hi-res stock photography and images - Alamy, image size:1300x1390
Circular genome map hi-res stock photography and images - Alamy
image size: 1300x1390
Hoja de datos del mapeo genético, image size:1920x1080
Hoja de datos del mapeo genético
image size: 1920x1080
Circular genome map. Map showing shared genetic material between humans  (outer ring) and (from inner ring outwards) chimpanzee, mouse, rat, dog,  chick Stock Photo - Alamy, image size:1300x1390
Circular genome map. Map showing shared genetic material between humans (outer ring) and (from inner ring outwards) chimpanzee, mouse, rat, dog, chick Stock Photo - Alamy
image size: 1300x1390
Genoma – Wikipédia, a enciclopédia livre, image size:1200x940
Genoma – Wikipédia, a enciclopédia livre
image size: 1200x940
Dna map hi-res stock photography and images - Alamy, image size:1300x1390
Dna map hi-res stock photography and images - Alamy
image size: 1300x1390
UnDíaComoHoy se completa el mapa del genoma humano 😮🧬 #Universum30 💙, image size:907x1191
UnDíaComoHoy se completa el mapa del genoma humano 😮🧬 #Universum30 💙
image size: 907x1191
Human Genome Mind Map, Medical Concept for Presentations and Reports Stock  Illustration - Illustration of human, biochemistry: 231350809, image size:1600x1299
Human Genome Mind Map, Medical Concept for Presentations and Reports Stock Illustration - Illustration of human, biochemistry: 231350809
image size: 1600x1299
A map of human genome variation from population-scale sequencing | Nature, image size:946x1573
A map of human genome variation from population-scale sequencing | Nature
image size: 946x1573
Mapa Conceptual Proyecto Genoma Humano Mapa Conceptual en Word | PDF, image size:768x1024
Mapa Conceptual Proyecto Genoma Humano Mapa Conceptual en Word | PDF
image size: 768x1024
Medio millón de genomas: el nuevo mapa de la vida humana, image size:844x1000
Medio millón de genomas: el nuevo mapa de la vida humana
image size: 844x1000
Archivo:Map of the human mitochondrial genome.svg - Wikipedia, la  enciclopedia libre, image size:1040x991
Archivo:Map of the human mitochondrial genome.svg - Wikipedia, la enciclopedia libre
image size: 1040x991
Em 14 de Abril de 2003, o Projeto Genoma Humano (mapeamento e a  identificação de todos os nucleotídeos) era finalizado (c/precisão de  99,99%). Um dos projetos mais ambiciosos da ciência contou c/, image size:1200x675
Em 14 de Abril de 2003, o Projeto Genoma Humano (mapeamento e a identificação de todos os nucleotídeos) era finalizado (c/precisão de 99,99%). Um dos projetos mais ambiciosos da ciência contou c/
image size: 1200x675
This new genome map tries to capture all human genetic variation | MIT  Technology Review, image size:3000x1688
This new genome map tries to capture all human genetic variation | MIT Technology Review
image size: 3000x1688
Genoma Humano Mapa Mental Conceito Médico Para Apresentações E Relatórios  Ilustração Stock - Ilustração de genoma, seqüência: 225630064, image size:1600x1299
Genoma Humano Mapa Mental Conceito Médico Para Apresentações E Relatórios Ilustração Stock - Ilustração de genoma, seqüência: 225630064
image size: 1600x1299
Nasce o primeiro mapa das proteínas do corpo humano! | Cientistas  descobriram que... \, image size:1367x1068
Nasce o primeiro mapa das proteínas do corpo humano! | Cientistas descobriram que... \
image size: 1367x1068
SabiasQue || #14Abr del 2003, Se completa el mapa del Genoma Humano,  secuencia completa de ADN de un ser humano. Está dividida en 24 fragmentos  y se compone de 23 pares de, image size:1080x1080
SabiasQue || #14Abr del 2003, Se completa el mapa del Genoma Humano, secuencia completa de ADN de un ser humano. Está dividida en 24 fragmentos y se compone de 23 pares de
image size: 1080x1080
Archivo:Karyotype.png - Wikipedia, la enciclopedia libre, image size:1077x1159
Archivo:Karyotype.png - Wikipedia, la enciclopedia libre
image size: 1077x1159
Medicina de Precisão em Oncologia e Cardiologia no âmbito do SUSMedicina de  Precisão em Oncologia e Cardiologia no âmbito do SUS, image size:3508x2480
Medicina de Precisão em Oncologia e Cardiologia no âmbito do SUSMedicina de Precisão em Oncologia e Cardiologia no âmbito do SUS
image size: 3508x2480
Mapa de DNA do mundo : r/MapPorn, image size:5914x3088
Mapa de DNA do mundo : r/MapPorn
image size: 5914x3088
El primer pangenoma humano revela 120 millones de letras más en el ADN |  Ciencia | EL PAÍS, image size:1960x1101
El primer pangenoma humano revela 120 millones de letras más en el ADN | Ciencia | EL PAÍS
image size: 1960x1101
Mapa de la evolución del genoma del cáncer, image size:970x970
Mapa de la evolución del genoma del cáncer
image size: 970x970
Dna test infographic. Vector illustration. Genome sequence map. Template  for your design. Background, wallpaper. Barcoding. Big Genomic Data  Visualization Stock Vector by ©Slo_Fuzz 276679038, image size:1600x1167
Dna test infographic. Vector illustration. Genome sequence map. Template for your design. Background, wallpaper. Barcoding. Big Genomic Data Visualization Stock Vector by ©Slo_Fuzz 276679038
image size: 1600x1167
Mapa Conceptual Biologia Kevin Cortes 11-3 | PDF, image size:768x1024
Mapa Conceptual Biologia Kevin Cortes 11-3 | PDF
image size: 768x1024
Grátis: Mapa Mental - Sequenciamento de DNA - Material Claro e Objetivo em  PDF para Estudo Rápido, image size:2048x1569
Grátis: Mapa Mental - Sequenciamento de DNA - Material Claro e Objetivo em PDF para Estudo Rápido
image size: 2048x1569
Coleta e Registro de Dados em Medicina Genômica, image size:3793x2341
Coleta e Registro de Dados em Medicina Genômica
image size: 3793x2341
Genoma humano | psicologiaeducativa24, image size:1440x1080
Genoma humano | psicologiaeducativa24
image size: 1440x1080
Grátis: PROJETO GENOMA HUMANO - Material Claro e Objetivo em PDF para  Estudo Rápido, image size:1600x1118
Grátis: PROJETO GENOMA HUMANO - Material Claro e Objetivo em PDF para Estudo Rápido
image size: 1600x1118
Mapa Del Genoma Humano. Diagrama De Datos Grandes De Códigos De Secuencia  De Prueba Dna En Silueta Macho Y Hembra. Vector De Compa Ilustración del  Vector - Ilustración de farmacia, elemento: 277841392, image size:3508x2480
Mapa Del Genoma Humano. Diagrama De Datos Grandes De Códigos De Secuencia De Prueba Dna En Silueta Macho Y Hembra. Vector De Compa Ilustración del Vector - Ilustración de farmacia, elemento: 277841392
image size: 3508x2480
Medicina de Precisão em Oncologia e Cardiologia no âmbito do SUSMedicina de  Precisão em Oncologia e Cardiologia no âmbito do SUS, image size:2681x808
Medicina de Precisão em Oncologia e Cardiologia no âmbito do SUSMedicina de Precisão em Oncologia e Cardiologia no âmbito do SUS
image size: 2681x808
Mexico, Public Health, and State Genomics | Degrees of Mixture, Degrees of  FreedomGenomics, Multiculturalism, and Race in Latin America | Books  Gateway | Duke University Press, image size:1890x1323
Mexico, Public Health, and State Genomics | Degrees of Mixture, Degrees of FreedomGenomics, Multiculturalism, and Race in Latin America | Books Gateway | Duke University Press
image size: 1890x1323
Hace 30 años (1/oct/1990) se anunciaba el Proyecto Genoma Humano, un  programa de investigación internacional que buscaba hacer un mapa completo  de los genes humanos (genoma). El trabajo se completó en 2003., image size:1200x1089
Hace 30 años (1/oct/1990) se anunciaba el Proyecto Genoma Humano, un programa de investigación internacional que buscaba hacer un mapa completo de los genes humanos (genoma). El trabajo se completó en 2003.
image size: 1200x1089
En este mapa se han testado 17.500 proteínas humanas; de modo que, si se  estima que el genoma humano codifica unas 20.000 proteínas, este nuevo mapa  abarca un 87,5% del #proteoma humano”,, image size:768x1024
En este mapa se han testado 17.500 proteínas humanas; de modo que, si se estima que el genoma humano codifica unas 20.000 proteínas, este nuevo mapa abarca un 87,5% del #proteoma humano”,
image size: 768x1024
Genoma Humano | PDF | Genoma humano | Adn, image size:1600x1290
Genoma Humano | PDF | Genoma humano | Adn
image size: 1600x1290
Pares De Cromossomos. Estrutura Do Conjunto De Genomas Dna Ilustração Stock  - Ilustração de genealogia, gene: 186079343, image size:1333x2000
Pares De Cromossomos. Estrutura Do Conjunto De Genomas Dna Ilustração Stock - Ilustração de genealogia, gene: 186079343
image size: 1333x2000
Mapa del Genoma Humano El 14 de abril de 2003, el Human Genome Project  lograba completar el mapa del genoma humano. La iniciativa, que había  comenzado en 1990, consiguió terminar el encargo, image size:1200x857
Mapa del Genoma Humano El 14 de abril de 2003, el Human Genome Project lograba completar el mapa del genoma humano. La iniciativa, que había comenzado en 1990, consiguió terminar el encargo
image size: 1200x857
File:Migraciones humanas.png - Wikimedia Commons, image size:1024x768
File:Migraciones humanas.png - Wikimedia Commons
image size: 1024x768
Grátis: Mapa mental Genética (1) - Material Claro e Objetivo em PDF para  Estudo Rápido, image size:3508x2480
Grátis: Mapa mental Genética (1) - Material Claro e Objetivo em PDF para Estudo Rápido
image size: 3508x2480
Medicina de Precisão em Oncologia e Cardiologia no âmbito do SUSMedicina de  Precisão em Oncologia e Cardiologia no âmbito do SUS, image size:3508x2480
Medicina de Precisão em Oncologia e Cardiologia no âmbito do SUSMedicina de Precisão em Oncologia e Cardiologia no âmbito do SUS
image size: 3508x2480
Medicina de Precisão em Oncologia e Cardiologia no âmbito do SUSMedicina de  Precisão em Oncologia e Cardiologia no âmbito do SUS, image size:715x1200
Medicina de Precisão em Oncologia e Cardiologia no âmbito do SUSMedicina de Precisão em Oncologia e Cardiologia no âmbito do SUS
image size: 715x1200
Grátis: mapa mental dna e rna - Material Claro e Objetivo em PDF para  Estudo Rápido, image size:1500x785
Grátis: mapa mental dna e rna - Material Claro e Objetivo em PDF para Estudo Rápido
image size: 1500x785
deCODE publica el primer mapa genético de resolución completa del genoma  humano, image size:1500x945
deCODE publica el primer mapa genético de resolución completa del genoma humano
image size: 1500x945
Proyecto del Genoma Humano, mapa genético: ilustración de stock 1941314266  | Shutterstock, image size:5760x3240
Proyecto del Genoma Humano, mapa genético: ilustración de stock 1941314266 | Shutterstock
image size: 5760x3240
Grátis: Mapa mental - DNA recombinante - Material Claro e Objetivo em PDF  para Estudo Rápido, image size:1436x1545
Grátis: Mapa mental - DNA recombinante - Material Claro e Objetivo em PDF para Estudo Rápido
image size: 1436x1545
Variación genética humana - Wikipedia, la enciclopedia libre, image size:1280x720
Variación genética humana - Wikipedia, la enciclopedia libre
image size: 1280x720
Genoma Humano — ANDREIA TORRES, image size:1600x700
Genoma Humano — ANDREIA TORRES
image size: 1600x700
The Human Genome: Global DNA data gets diversity bump – DW – 05/10/2023, image size:768x1024
The Human Genome: Global DNA data gets diversity bump – DW – 05/10/2023
image size: 768x1024
Coleta e Registro de Dados em Medicina Genômica, image size:1200x690
Coleta e Registro de Dados em Medicina Genômica
image size: 1200x690
Projeto Genoma Humano | PDF | Biotecnologia | Ciências da Vida, image size:2160x900
Projeto Genoma Humano | PDF | Biotecnologia | Ciências da Vida
image size: 2160x900
Um mapa detalhando as subespécies de humanos e onde elas residiam :  r/MapPorn, image size:2048x1426
Um mapa detalhando as subespécies de humanos e onde elas residiam : r/MapPorn
image size: 2048x1426
O sequenciamento do genoma está completo- meuDNA diz, image size:1408x792
O sequenciamento do genoma está completo- meuDNA diz
image size: 1408x792
Estas três descobertas moldarão o futuro da medicina | ShareAmerica, image size:980x1756
Estas três descobertas moldarão o futuro da medicina | ShareAmerica
image size: 980x1756
Google y Harvard presentan el mapa cerebral de alta resolución más grande  hasta el momento – KW Foundation, image size:2160x900
Google y Harvard presentan el mapa cerebral de alta resolución más grande hasta el momento – KW Foundation
image size: 2160x900
O Segredo dos 'Controladores de Elite' e Como Corpos Humanos Estão  Derrotando o HIV, image size:980x980
O Segredo dos 'Controladores de Elite' e Como Corpos Humanos Estão Derrotando o HIV
image size: 980x980
Árvore genealógica humana: Veja estudos de cientistas - meuDNAdiz, image size:1190x1683
Árvore genealógica humana: Veja estudos de cientistas - meuDNAdiz
image size: 1190x1683
España y EE UU desarrollan una técnica para ver el genoma humano como nunca  se había hecho | Ciencia | EL PAÍS, image size:1960x1359
España y EE UU desarrollan una técnica para ver el genoma humano como nunca se había hecho | Ciencia | EL PAÍS
image size: 1960x1359
Grátis: Vista do O PROJETO GENOMA HUMANO - Material Claro e Objetivo em PDF  para Estudo Rápido, image size:796x1034
Grátis: Vista do O PROJETO GENOMA HUMANO - Material Claro e Objetivo em PDF para Estudo Rápido
image size: 796x1034
El descubridor del genoma humano revela que utilizó sus propios genes |  Sociedad | EL PAÍS, image size:1280x720
El descubridor del genoma humano revela que utilizó sus propios genes | Sociedad | EL PAÍS
image size: 1280x720
Tamanho do mercado de mapeamento óptico do genoma e análise de participação  – Relatório de pesquisa da indústria – Tendências de crescimento, image size:768x1024
Tamanho do mercado de mapeamento óptico do genoma e análise de participação – Relatório de pesquisa da indústria – Tendências de crescimento
image size: 768x1024
Genoma Humano - FasterCapital, image size:810x1080
Genoma Humano - FasterCapital
image size: 810x1080
Localização Dos Genes Nos Mapas de Restrição | PDF | Enzima de restrição |  DNA, image size:785x1012
Localização Dos Genes Nos Mapas de Restrição | PDF | Enzima de restrição | DNA
image size: 785x1012
Genoma Humano o que nos torna únicos O genoma humano funciona como o mapa  biológico completo da nossa espécie, composto por bilhões de sequências de  DNA que definem desde nossas características ..., image size:1200x900
Genoma Humano o que nos torna únicos O genoma humano funciona como o mapa biológico completo da nossa espécie, composto por bilhões de sequências de DNA que definem desde nossas características ...
image size: 1200x900
Sequenciamento completo do exoma humano, image size:1024x768
Sequenciamento completo do exoma humano
image size: 1024x768
deCODE publica el primer mapa genético de resolución completa del genoma  humano, image size:819x1024
deCODE publica el primer mapa genético de resolución completa del genoma humano
image size: 819x1024
PPT - PROYECTO GENOMA HUMANO PowerPoint Presentation, free download -  ID:1600931, image size:960x1587
PPT - PROYECTO GENOMA HUMANO PowerPoint Presentation, free download - ID:1600931
image size: 960x1587
⭕ OJO | PRIMER MAPA TRIDIMENSIONAL DE CROMOSOMAS HUMANOS DA NUEVAS PISTAS  SOBRE ENFERMEDADES GENÉTICAS Un avance científico internacional logró  reconstruir en tres dimensiones cómo se pliega el ADN dentro del núcleo, image size:1963x2314
⭕ OJO | PRIMER MAPA TRIDIMENSIONAL DE CROMOSOMAS HUMANOS DA NUEVAS PISTAS SOBRE ENFERMEDADES GENÉTICAS Un avance científico internacional logró reconstruir en tres dimensiones cómo se pliega el ADN dentro del núcleo
image size: 1963x2314
Archivo:Human karyotype with bands and sub-bands.png - Wikipedia, la  enciclopedia libre, image size:1149x891
Archivo:Human karyotype with bands and sub-bands.png - Wikipedia, la enciclopedia libre
image size: 1149x891
Tamanho do mercado de mapeamento óptico do genoma e análise de participação  – Relatório de pesquisa da indústria – Tendências de crescimento, image size:1024x768
Tamanho do mercado de mapeamento óptico do genoma e análise de participação – Relatório de pesquisa da indústria – Tendências de crescimento
image size: 1024x768
Prevalência de DNA Neanderthal em humanos modernos : r/MapPorn, image size:1536x864
Prevalência de DNA Neanderthal em humanos modernos : r/MapPorn
image size: 1536x864
PPT - ORIGEN DEL PROYECTO GENOMA HUMANO (PGH) PowerPoint Presentation, free  download - ID:1555603, image size:1163x1155
PPT - ORIGEN DEL PROYECTO GENOMA HUMANO (PGH) PowerPoint Presentation, free download - ID:1555603
image size: 1163x1155
Cientistas mapeiam parte do cérebro de um rato que é tão complexa que  parece uma galáxia | Euronews, image size:1199x800
Cientistas mapeiam parte do cérebro de um rato que é tão complexa que parece uma galáxia | Euronews
image size: 1199x800
Projeto Genoma Humano – Wikipédia, a enciclopédia livre, image size:1024x768
Projeto Genoma Humano – Wikipédia, a enciclopédia livre
image size: 1024x768
Del genoma al pangenoma, un nuevo logro de la ciencia: por qué es un paso  hacia “una medicina más justa” - Yahoo Noticias, image size:1186x1690
Del genoma al pangenoma, un nuevo logro de la ciencia: por qué es un paso hacia “una medicina más justa” - Yahoo Noticias
image size: 1186x1690
PPT - Tema 9. Mapa del genoma humano: mapa gen ético y análisis de  ligamiento PowerPoint Presentation - ID:5446120, image size:10110x7045
PPT - Tema 9. Mapa del genoma humano: mapa gen ético y análisis de ligamiento PowerPoint Presentation - ID:5446120
image size: 10110x7045
Genoma humano ilustração stock. Ilustração de costa, guanina - 20795416, image size:2140x1941
Genoma humano ilustração stock. Ilustração de costa, guanina - 20795416
image size: 2140x1941
Mapa Detalhado do Y-DNA da Europa : r/MapPorn, image size:1920x1081
Mapa Detalhado do Y-DNA da Europa : r/MapPorn
image size: 1920x1081
La pionera técnica de diagnóstico del Niño Jesús permite detectar  hemopatías malignas de forma más precoz y precisa - Gaceta Médica, image size:768x1024
La pionera técnica de diagnóstico del Niño Jesús permite detectar hemopatías malignas de forma más precoz y precisa - Gaceta Médica
image size: 768x1024
Código genético, image size:1024x768
Código genético
image size: 1024x768
Cromossomos e Genes - Mapa Conceitual | PDF | Cromossomo | Biotecnologia, image size:1200x1050
Cromossomos e Genes - Mapa Conceitual | PDF | Cromossomo | Biotecnologia
image size: 1200x1050
PPT - ESTRUTURA DO GENOMA HUMANO PowerPoint Presentation, free download -  ID:577066, image size:1600x820
PPT - ESTRUTURA DO GENOMA HUMANO PowerPoint Presentation, free download - ID:577066
image size: 1600x820
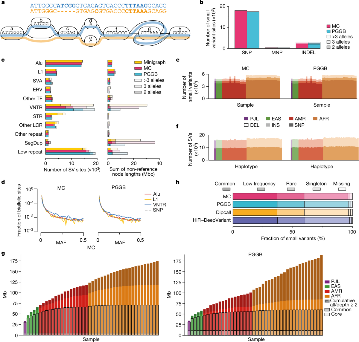
A draft human pangenome reference | Nature, image size:1366x768
A draft human pangenome reference | Nature
image size: 1366x768
Visualização da análise genômica. Sequenciamento de genomas de dna, mapa  genético de ácido desoxirribonucleico e conceito de vetor de análise de  sequência de genoma Vetor de ©tartila.stock.gmail.com 238802148, image size:924x865
Visualização da análise genômica. Sequenciamento de genomas de dna, mapa genético de ácido desoxirribonucleico e conceito de vetor de análise de sequência de genoma Vetor de ©tartila.stock.gmail.com 238802148
image size: 924x865
El mapa del genoma humano ya está a precio mileurista, pero no siempre vale  la pena pagarlo | El tiralíneas, image size:1600x1690
El mapa del genoma humano ya está a precio mileurista, pero no siempre vale la pena pagarlo | El tiralíneas
image size: 1600x1690
Análise CRI Genetics - 7 fatos que você deve saber [JUNE 2022], image size:1867x700
Análise CRI Genetics - 7 fatos que você deve saber [JUNE 2022]
image size: 1867x700
Estudio de asociación del genoma completo, image size:1200x1145
Estudio de asociación del genoma completo
image size: 1200x1145
DNA Humano - Dupla Hélice, Cromossoma Circular Procariótico DNA Bacteriano  E DNA Mitocondrial Ilustração do Vetor - Ilustração de clonagem,  recombinante: 151934348, image size:1500x1138
DNA Humano - Dupla Hélice, Cromossoma Circular Procariótico DNA Bacteriano E DNA Mitocondrial Ilustração do Vetor - Ilustração de clonagem, recombinante: 151934348
image size: 1500x1138
La Genética y su Impacto en la Medicina y la Investigación Biomolecular |  Algor Cards, image size:1500x1233
La Genética y su Impacto en la Medicina y la Investigación Biomolecular | Algor Cards
image size: 1500x1233
A draft human pangenome reference | Nature, image size:1600x700
A draft human pangenome reference | Nature
image size: 1600x700
Escores de Risco Poligênico: O Próximo Passo para Melhorar a Estratificação  de Risco na Doença Arterial Coronariana? - ABC Cardiol, image size:1200x1200
Escores de Risco Poligênico: O Próximo Passo para Melhorar a Estratificação de Risco na Doença Arterial Coronariana? - ABC Cardiol
image size: 1200x1200
Mapa de la mente del genoma: vector de stock (libre de regalías) 1799529652  | Shutterstock, image size:1960x1103
Mapa de la mente del genoma: vector de stock (libre de regalías) 1799529652 | Shutterstock
image size: 1960x1103
Genoma humano, o mapa mais importante do mundo – DW – 14/04/2023, image size:1080x1080
Genoma humano, o mapa mais importante do mundo – DW – 14/04/2023
image size: 1080x1080
Genoma humano de Jesús Purroy en Apple Books, image size:1200x720
Genoma humano de Jesús Purroy en Apple Books
image size: 1200x720
El genoma humano no es como se creía | Salud y bienestar | EL PAÍS, image size:1280x720
El genoma humano no es como se creía | Salud y bienestar | EL PAÍS
image size: 1280x720
Photo posted by Mary Huller (@m__huller), image size:2797x2084
Photo posted by Mary Huller (@m__huller)
image size: 2797x2084
Cientistas concluíram o primeiro genoma humano 20 anos atrás. Até onde  chegamos e o que vem a seguir? - SingularityU Brazil, image size:1600x1300
Cientistas concluíram o primeiro genoma humano 20 anos atrás. Até onde chegamos e o que vem a seguir? - SingularityU Brazil
image size: 1600x1300
Las ascendencias europeas sesgan los mapas genéticos y ocultan miles de  transcritos humanos | EcuadorUniversitario.Com, image size:946x1191
Las ascendencias europeas sesgan los mapas genéticos y ocultan miles de transcritos humanos | EcuadorUniversitario.Com
image size: 946x1191

Random Photos