Dwayne Johnson Sem Camisa 2024

Images for Dwayne Johnson Sem Camisa 2024

Hugo Gloss - Só um deles é o The Rock! COMO ASSIM?! Nesta terça-feira (31),  Dwayne \, image size:1024x1024
Hugo Gloss - Só um deles é o The Rock! COMO ASSIM?! Nesta terça-feira (31), Dwayne \
image size: 1024x1024
The Rock e um John Cena sem camisa se reencontram no Oscar de 2024 :  r/SquaredCircle, image size:3024x2811
The Rock e um John Cena sem camisa se reencontram no Oscar de 2024 : r/SquaredCircle
image size: 3024x2811
Rock Dwayne Johnson Physique | TikTok, image size:1186x1701
Rock Dwayne Johnson Physique | TikTok
image size: 1186x1701
Dwayne Johnson's Weight Loss Journey for 'The Smashing Machine', image size:1080x1920
Dwayne Johnson's Weight Loss Journey for 'The Smashing Machine'
image size: 1080x1920
Greatness 👑 | TikTok, image size:1080x1920
Greatness 👑 | TikTok
image size: 1080x1920
Dwayne Johnson y la masculinidad en el clima social actual, image size:1080x1440
Dwayne Johnson y la masculinidad en el clima social actual
image size: 1080x1440
Dwayne Johnson's Reaction to Maui Photos from Moana, image size:1500x2000
Dwayne Johnson's Reaction to Maui Photos from Moana
image size: 1500x2000
The Smashing Machine Premiere with Dwayne Johnson in Venice, image size:1200x1719
The Smashing Machine Premiere with Dwayne Johnson in Venice
image size: 1200x1719
Greatness 👑 | TikTok, image size:720x1280
Greatness 👑 | TikTok
image size: 720x1280
Dwayne Johnson Wraps Filming for Live-Action Moana, image size:1080x1920
Dwayne Johnson Wraps Filming for Live-Action Moana
image size: 1080x1920
#DwayneJohnson and #BrendanFraser reflect on their friendship and how  Brendan helped launch Dwayne’s career in this #ActorsOnActors #BTS moment.  Stream the episode of @Variety and CNN's Actors on ..., image size:1080x1920
#DwayneJohnson and #BrendanFraser reflect on their friendship and how Brendan helped launch Dwayne’s career in this #ActorsOnActors #BTS moment. Stream the episode of @Variety and CNN's Actors on ...
image size: 1080x1920
Dwayne Johnson – Wikipédia, a enciclopédia livre, image size:960x1280
Dwayne Johnson – Wikipédia, a enciclopédia livre
image size: 960x1280
Dwayne Johnson Inspired Outfits | TikTok, image size:1080x1920
Dwayne Johnson Inspired Outfits | TikTok
image size: 1080x1920
Dwayne Johnson Inspired Outfits | TikTok, image size:712x1368
Dwayne Johnson Inspired Outfits | TikTok
image size: 712x1368
Dwayne Johnson sorprende en el Festival de Venecia, image size:1014x1473
Dwayne Johnson sorprende en el Festival de Venecia
image size: 1014x1473
Dwayne “The Rock” Johnson still fits in his clothes from the 90s.  #dwaynejohnson #therock, image size:720x1280
Dwayne “The Rock” Johnson still fits in his clothes from the 90s. #dwaynejohnson #therock
image size: 720x1280
Dwayne Johnson Inspired Outfits | TikTok, image size:736x1292
Dwayne Johnson Inspired Outfits | TikTok
image size: 736x1292
Dreamland - Museu de Cera - Dwayne Johnson e outras novidades, estão  chegando ao Norte Shopping. Sucesso absoluto de público, o Museu de Cera  estende temporada no Rio de Janeiro, até 31, image size:1080x1080
Dreamland - Museu de Cera - Dwayne Johnson e outras novidades, estão chegando ao Norte Shopping. Sucesso absoluto de público, o Museu de Cera estende temporada no Rio de Janeiro, até 31
image size: 1080x1080
Dwayne Johnson Inspired Outfits | TikTok, image size:1290x1279
Dwayne Johnson Inspired Outfits | TikTok
image size: 1290x1279
THE SMASHING MACHINE: Dwayne Johnson \u0026 Emily Blunt Nachricht, image size:1080x1920
THE SMASHING MACHINE: Dwayne Johnson \u0026 Emily Blunt Nachricht
image size: 1080x1920
Dwayne Johnson and Emily Blunt at The Smashing Machine Premiere, image size:1186x1701
Dwayne Johnson and Emily Blunt at The Smashing Machine Premiere
image size: 1186x1701
Dwayne Johnson Ballers Foxtel Apology, image size:1080x1920
Dwayne Johnson Ballers Foxtel Apology
image size: 1080x1920
The Rock de Cueca: O Que Realmente Vale a Pena Nessa Calcinha com Estampa  do Dwayne, image size:1200x1200
The Rock de Cueca: O Que Realmente Vale a Pena Nessa Calcinha com Estampa do Dwayne
image size: 1200x1200
Cyborg está no Canadá para atuar ao lado de The Rock no cinema, image size:1003x933
Cyborg está no Canadá para atuar ao lado de The Rock no cinema
image size: 1003x933
The Rock Dwayne Johnson Bailando | TikTok, image size:720x1280
The Rock Dwayne Johnson Bailando | TikTok
image size: 720x1280
Rock Dwayne Johnson Physique | TikTok, image size:1080x1920
Rock Dwayne Johnson Physique | TikTok
image size: 1080x1920
Aaron Taylor-Johnson cambia de look constantemente ahora que terminó la  producción de '28 Años Después' : r/popculturechat, image size:1284x2255
Aaron Taylor-Johnson cambia de look constantemente ahora que terminó la producción de '28 Años Después' : r/popculturechat
image size: 1284x2255
15 New Songs to Listen to This Week From Venesti, Goyo \u0026 Slow Mike to ERRE, image size:1280x720
15 New Songs to Listen to This Week From Venesti, Goyo \u0026 Slow Mike to ERRE
image size: 1280x720
Sem camisa, Zac Efron impressiona com seus músculos em gravação de S.O.S.  Malibu – R7 Entretenimento, image size:900x1350
Sem camisa, Zac Efron impressiona com seus músculos em gravação de S.O.S. Malibu – R7 Entretenimento
image size: 900x1350
Derrick Rose's brothers support his basketball career, image size:883x1200
Derrick Rose's brothers support his basketball career
image size: 883x1200
Nathan Drake in Swimming Attire | Stable Diffusion Online, image size:768x1344
Nathan Drake in Swimming Attire | Stable Diffusion Online
image size: 768x1344
Body Slammed\, image size:1284x1287
Body Slammed\
image size: 1284x1287
dwayne the rock johnson is an avid gamer he is playing counterstrike at his  desk there is a big gulp drink on his desk Prompts | Stable Diffusion en  línea, image size:1024x1024
dwayne the rock johnson is an avid gamer he is playing counterstrike at his desk there is a big gulp drink on his desk Prompts | Stable Diffusion en línea
image size: 1024x1024
D Rose is a kid from Chicago who lived out his dream, image size:1156x1440
D Rose is a kid from Chicago who lived out his dream
image size: 1156x1440
Fr. Rafael Capo (@fathercapo) • Instagram photos and videos, image size:1440x1686
Fr. Rafael Capo (@fathercapo) • Instagram photos and videos
image size: 1440x1686
Discover 520 Famous Men on TV or in Movies and movie stars ideas on this  Pinterest board | actors, famous men, celebrities and more, image size:1080x1080
Discover 520 Famous Men on TV or in Movies and movie stars ideas on this Pinterest board | actors, famous men, celebrities and more
image size: 1080x1080
Fray Alonso Amadeo Salas (@alonsoamadeo) • Facebook, image size:842x1124
Fray Alonso Amadeo Salas (@alonsoamadeo) • Facebook
image size: 842x1124
Anna Hopkin leads off 7th-place British 4 x 100m relay in Paris | Arkansas  Razorbacks, image size:2500x1691
Anna Hopkin leads off 7th-place British 4 x 100m relay in Paris | Arkansas Razorbacks
image size: 2500x1691
Fr. Rafael Capo (@fathercapo) • Instagram photos and videos, image size:1420x1528
Fr. Rafael Capo (@fathercapo) • Instagram photos and videos
image size: 1420x1528
Community Connections | Durham PreK, image size:1080x1080
Community Connections | Durham PreK
image size: 1080x1080
September / October 2021 - Cornellians | Cornell University, image size:1184x666
September / October 2021 - Cornellians | Cornell University
image size: 1184x666
Fr. Rafael Capo (@fathercapo) • Instagram photos and videos, image size:1440x1439
Fr. Rafael Capo (@fathercapo) • Instagram photos and videos
image size: 1440x1439
Shirtless Justin Bieber Shows Off His Muscles During Workout: Photo 4425552  | Justin Bieber, Shirtless Photos | Just Jared: Entertainment News, image size:659x1222
Shirtless Justin Bieber Shows Off His Muscles During Workout: Photo 4425552 | Justin Bieber, Shirtless Photos | Just Jared: Entertainment News
image size: 659x1222
Community Connections | Durham PreK, image size:1080x1080
Community Connections | Durham PreK
image size: 1080x1080
Dwayne Johnson's University of Miami Experience, image size:720x1280
Dwayne Johnson's University of Miami Experience
image size: 720x1280
I didn't tell anyone but I quit worship music a while back… I still played  some of the old tunes live because you guys loved them. But there was a  season when, image size:2048x2048
I didn't tell anyone but I quit worship music a while back… I still played some of the old tunes live because you guys loved them. But there was a season when
image size: 2048x2048
Fr. Rafael Capo (@fathercapo) • Instagram photos and videos, image size:1440x1440
Fr. Rafael Capo (@fathercapo) • Instagram photos and videos
image size: 1440x1440
Anna Hopkin swims two rounds of 100m freestyle at Olympics | Arkansas  Razorbacks, image size:2500x1941
Anna Hopkin swims two rounds of 100m freestyle at Olympics | Arkansas Razorbacks
image size: 2500x1941
Fire Style / Streetwear / Japan Style / Unisex / 100% Cotton. - Etsy, image size:1080x1574
Fire Style / Streetwear / Japan Style / Unisex / 100% Cotton. - Etsy
image size: 1080x1574
Anna Hopkin swims two rounds of 100m freestyle at Olympics | Arkansas  Razorbacks, image size:2500x1667
Anna Hopkin swims two rounds of 100m freestyle at Olympics | Arkansas Razorbacks
image size: 2500x1667
Afternoon everybody. I first met Billy F. Gibbons, Dusty Hill and Frank  Beard somewhere around 1973 or 1974. The Tres Hombres album had been  released an that Little Ol' Band From Texas, image size:2048x1536
Afternoon everybody. I first met Billy F. Gibbons, Dusty Hill and Frank Beard somewhere around 1973 or 1974. The Tres Hombres album had been released an that Little Ol' Band From Texas
image size: 2048x1536
50 Taylor kinney ideas | taylor kinney, taylor kinney chicago fire, chicago  fire, image size:899x1200
50 Taylor kinney ideas | taylor kinney, taylor kinney chicago fire, chicago fire
image size: 899x1200
Baby Children's Fairy Dress Long Sleeve Velvet Costume Dress up Special  Occasion Wedding Birthday Party Fairy Costume Cosplay High Quality - Etsy, image size:3000x2193
Baby Children's Fairy Dress Long Sleeve Velvet Costume Dress up Special Occasion Wedding Birthday Party Fairy Costume Cosplay High Quality - Etsy
image size: 3000x2193
September / October 2024 - Cornellians | Cornell University, image size:1600x900
September / October 2024 - Cornellians | Cornell University
image size: 1600x900
Anna Hopkin swims two rounds of 100m freestyle at Olympics | Arkansas  Razorbacks, image size:2500x1771
Anna Hopkin swims two rounds of 100m freestyle at Olympics | Arkansas Razorbacks
image size: 2500x1771
Frontiers | Generating universal anti-CD19 CAR T cells with a defined  memory phenotype by CRISPR/Cas9 editing and safety evaluation of the  transcriptome, image size:1713x2175
Frontiers | Generating universal anti-CD19 CAR T cells with a defined memory phenotype by CRISPR/Cas9 editing and safety evaluation of the transcriptome
image size: 1713x2175
Generous Support for Students through Thomas K. Mathison Memorial Golf  Event – WAEF, image size:2560x1920
Generous Support for Students through Thomas K. Mathison Memorial Golf Event – WAEF
image size: 2560x1920
Capitola Soquel Times: May 2024 by Times Publishing Group, Inc. - Issuu, image size:1280x910
Capitola Soquel Times: May 2024 by Times Publishing Group, Inc. - Issuu
image size: 1280x910
How Jim Morrison joined The Doors 😎, image size:740x1642
How Jim Morrison joined The Doors 😎
image size: 740x1642
Rock in Rio anuncia Imagine Dragons como um dos headliners – Roque Reverso  \u003c\u003c, image size:1365x2048
Rock in Rio anuncia Imagine Dragons como um dos headliners – Roque Reverso \u003c\u003c
image size: 1365x2048
Aaron Taylor-Johnson cambia de look constantemente ahora que terminó la  producción de '28 Años Después' : r/popculturechat, image size:1080x1080
Aaron Taylor-Johnson cambia de look constantemente ahora que terminó la producción de '28 Años Después' : r/popculturechat
image size: 1080x1080
Anna Hopkin swims two rounds of 100m freestyle at Olympics | Arkansas  Razorbacks, image size:1080x937
Anna Hopkin swims two rounds of 100m freestyle at Olympics | Arkansas Razorbacks
image size: 1080x937
Com ainda menos destaque para o rock, edição de 2024 do Rock in Rio  comemora 40 anos – Roque Reverso \u003c\u003c, image size:2500x1667
Com ainda menos destaque para o rock, edição de 2024 do Rock in Rio comemora 40 anos – Roque Reverso \u003c\u003c
image size: 2500x1667
Devil Horn Skeleton Digital Download, Svg, Png, Jpg Print to Cut Clip Art  Picture File, Halloween Devil Svg Thumbs up Skeleton - Etsy Israel, image size:1080x1350
Devil Horn Skeleton Digital Download, Svg, Png, Jpg Print to Cut Clip Art Picture File, Halloween Devil Svg Thumbs up Skeleton - Etsy Israel
image size: 1080x1350
15 New Songs to Listen to This Week From Venesti, Goyo \u0026 Slow Mike to ERRE, image size:1215x2160
15 New Songs to Listen to This Week From Venesti, Goyo \u0026 Slow Mike to ERRE
image size: 1215x2160
CT Imaging Features of 2019 Novel Coronavirus (2019-nCoV) | Radiology, image size:3000x3000
CT Imaging Features of 2019 Novel Coronavirus (2019-nCoV) | Radiology
image size: 3000x3000
Fantasy – Diabolical Plots, image size:2500x1800
Fantasy – Diabolical Plots
image size: 2500x1800
Christmas eve mass at ilhabela church | Sao Paulo, Sao Paulo, image size:1177x989
Christmas eve mass at ilhabela church | Sao Paulo, Sao Paulo
image size: 1177x989
Union Catholic Donor Report by christinedill - Issuu, image size:768x1024
Union Catholic Donor Report by christinedill - Issuu
image size: 768x1024
The Rock Camisa de Gola: A Escolha Certa para Quem Busca Conforto, Estilo e  Identidade, image size:960x1280
The Rock Camisa de Gola: A Escolha Certa para Quem Busca Conforto, Estilo e Identidade
image size: 960x1280
Surrogates / Recasts, image size:3957x2586
Surrogates / Recasts
image size: 3957x2586
dwayne the rock johnson is an avid gamer he is playing counterstrike at his  desk there is a big gulp drink on his desk Prompts | Stable Diffusion en  línea, image size:1000x1000
dwayne the rock johnson is an avid gamer he is playing counterstrike at his desk there is a big gulp drink on his desk Prompts | Stable Diffusion en línea
image size: 1000x1000
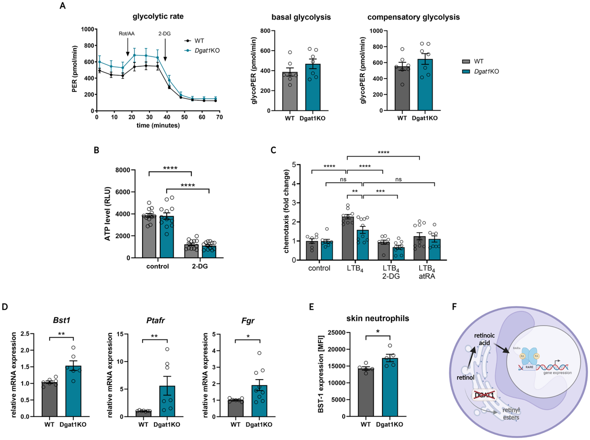
Lazy neutrophils – a lack of DGAT1 reduces the chemotactic activity of  mouse neutrophils | Inflammation Research, image size:1860x2480
Lazy neutrophils – a lack of DGAT1 reduces the chemotactic activity of mouse neutrophils | Inflammation Research
image size: 1860x2480
Fantasy – Diabolical Plots, image size:832x1216
Fantasy – Diabolical Plots
image size: 832x1216
Tirei para lavar e para treinar costas 🦋, Skin 2026, image size:1200x896
Tirei para lavar e para treinar costas 🦋, Skin 2026
image size: 1200x896
Lazy neutrophils – a lack of DGAT1 reduces the chemotactic activity of  mouse neutrophils | Inflammation Research, image size:768x1024
Lazy neutrophils – a lack of DGAT1 reduces the chemotactic activity of mouse neutrophils | Inflammation Research
image size: 768x1024
Steve Harwell, ex-vocalista do Smash Mouth, morre aos 56 anos – Roque  Reverso \u003c\u003c, image size:1130x2004
Steve Harwell, ex-vocalista do Smash Mouth, morre aos 56 anos – Roque Reverso \u003c\u003c
image size: 1130x2004
Anna Hopkin leads off 7th-place British 4 x 100m relay in Paris | Arkansas  Razorbacks, image size:1200x1104
Anna Hopkin leads off 7th-place British 4 x 100m relay in Paris | Arkansas Razorbacks
image size: 1200x1104
CT Imaging Features of 2019 Novel Coronavirus (2019-nCoV) | Radiology, image size:921x1119
CT Imaging Features of 2019 Novel Coronavirus (2019-nCoV) | Radiology
image size: 921x1119
Frontiers | Generating universal anti-CD19 CAR T cells with a defined  memory phenotype by CRISPR/Cas9 editing and safety evaluation of the  transcriptome, image size:2500x2015
Frontiers | Generating universal anti-CD19 CAR T cells with a defined memory phenotype by CRISPR/Cas9 editing and safety evaluation of the transcriptome
image size: 2500x2015
Nirvana's Nevermind Album Release and 90s Alternative Rock Music, image size:1600x1491
Nirvana's Nevermind Album Release and 90s Alternative Rock Music
image size: 1600x1491
Exchange in Madrid, Spain | Studcasa, image size:1476x1356
Exchange in Madrid, Spain | Studcasa
image size: 1476x1356
Reps. AOC, Lee speak for Harris at CMU rally VP Harris defines her economic  policy plans at CMU Students protest changes to asse, image size:1080x1080
Reps. AOC, Lee speak for Harris at CMU rally VP Harris defines her economic policy plans at CMU Students protest changes to asse
image size: 1080x1080
Baby Children's Fairy Dress Long Sleeve Velvet Costume Dress up Special  Occasion Wedding Birthday Party Fairy Costume Cosplay High Quality - Etsy, image size:1024x1024
Baby Children's Fairy Dress Long Sleeve Velvet Costume Dress up Special Occasion Wedding Birthday Party Fairy Costume Cosplay High Quality - Etsy
image size: 1024x1024
Arkansas Alumni Online Community - Student Awards, image size:2250x3000
Arkansas Alumni Online Community - Student Awards
image size: 2250x3000
Seven Days, December 14, 2022 by Seven Days - Issuu, image size:2642x817
Seven Days, December 14, 2022 by Seven Days - Issuu
image size: 2642x817
Fantasy – Diabolical Plots, image size:770x1024
Fantasy – Diabolical Plots
image size: 770x1024
Animal Kingdom' Actor Ben Robson Goes Shirtless for Beach Day with  Girlfriend \u0026 Former Co-Star Leila George: Photo 5005902 | Ben Robson,  Bikini, Leila George, Shirtless Photos | Just Jared: Entertainment News, image size:867x1222
Animal Kingdom' Actor Ben Robson Goes Shirtless for Beach Day with Girlfriend \u0026 Former Co-Star Leila George: Photo 5005902 | Ben Robson, Bikini, Leila George, Shirtless Photos | Just Jared: Entertainment News
image size: 867x1222
Preclinical studies show that Co-STARs combine the advantages of chimeric  antigen and T cell receptors for the treatment of tumors with low antigen  densities | Science Translational Medicine, image size:3732x4480
Preclinical studies show that Co-STARs combine the advantages of chimeric antigen and T cell receptors for the treatment of tumors with low antigen densities | Science Translational Medicine
image size: 3732x4480
Frontiers | Generating universal anti-CD19 CAR T cells with a defined  memory phenotype by CRISPR/Cas9 editing and safety evaluation of the  transcriptome, image size:1504x2159
Frontiers | Generating universal anti-CD19 CAR T cells with a defined memory phenotype by CRISPR/Cas9 editing and safety evaluation of the transcriptome
image size: 1504x2159
Truncated CD19 as a selection marker for the isolation of stem cell-derived  β-cells, image size:2500x1291
Truncated CD19 as a selection marker for the isolation of stem cell-derived β-cells
image size: 2500x1291
Anna Hopkin leads off 7th-place British 4 x 100m relay in Paris | Arkansas  Razorbacks, image size:4092x4152
Anna Hopkin leads off 7th-place British 4 x 100m relay in Paris | Arkansas Razorbacks
image size: 4092x4152
LTU vs Covid-19, image size:1928x1164
LTU vs Covid-19
image size: 1928x1164

Random Photos